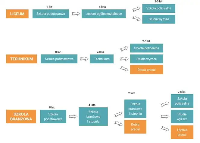
- Uczniowie zdobywają zarówno wiedzę ogólną, jak i dodatkowe kwalifikacje zawodowe
- Wymagane jest świadectwo ukończenia szkoły zawodowej i wyniki egzaminów
- Po technikum można zdać maturę i kontynuować naukę na studiach
- Absolwenci mają większe szanse na rynku pracy i lepiej płatne stanowiska
- Można też wybrać szkołę policealną jako alternatywną ścieżkę rozwoju
Czym jest technikum uzupełniające dla absolwentów zawodówki?
Technikum uzupełniające to specjalny typ szkoły średniej, stworzony dla osób po szkole zawodowej. Umożliwia zdobycie wykształcenia technicznego w krótszym czasie niż standardowe technikum. Głównym celem jest przygotowanie uczniów do matury oraz poszerzenie ich kwalifikacji zawodowych.Kluczowe różnice między standardowym a uzupełniającym technikum:
- Czas nauki: 2-3 lata zamiast 5 lat
- Program dostosowany do wiedzy absolwentów zawodówki
- Większy nacisk na przedmioty maturalne
- Uzupełnienie kwalifikacji zawodowych o nowe umiejętności techniczne
Czas trwania nauki w technikum po szkole zawodowej
Nauka w technikum po zawodówce trwa zazwyczaj od 2 do 3 lat. Długość kształcenia zależy od wybranego kierunku, zakresu materiału do uzupełnienia oraz indywidualnego programu szkoły.| Typ szkoły | Czas trwania |
| Standardowe technikum | 5 lat |
| Technikum uzupełniające | 2-3 lata |
Proces rekrutacji do technikum uzupełniającego
Rekrutacja do technikum po szkole zawodowej opiera się głównie na wynikach z poprzedniej edukacji. Kandydaci muszą przejść przez standardową procedurę przyjęcia, dostarczając wymagane dokumenty.
Wymagane dokumenty:
- Świadectwo ukończenia szkoły zawodowej
- Zaświadczenie o wynikach egzaminu zawodowego
- Podanie o przyjęcie do szkoły
- Karta zdrowia
- Zdjęcia legitymacyjne
- Dokumenty potwierdzające dodatkowe osiągnięcia (opcjonalnie)
Terminy i deadlines w procesie rekrutacji
Rekrutacja do technikum uzupełniającego zwykle rozpoczyna się w maju i kończy w lipcu. Kandydaci powinni złożyć dokumenty do końca czerwca, a wyniki są ogłaszane w pierwszym tygodniu lipca.
Harmonogram przygotowań:
- Marzec-kwiecień: Wybór szkoły i kierunku
- Maj: Zebranie wymaganych dokumentów
- Czerwiec: Złożenie podania i dokumentów
- Lipiec: Potwierdzenie miejsca w szkole
Programy nauczania w technikum po zawodówce
Kontynuacja nauki po zawodówce obejmuje przedmioty ogólnokształcące oraz zawodowe. Program łączy przygotowanie do matury z rozszerzeniem kwalifikacji technicznych.
Najpopularniejsze kierunki:
- Technik informatyk
- Technik mechanik
- Technik elektryk
- Technik budownictwa
- Technik ekonomista
Zdobycie wykształcenia średniego technicznego zwiększa szanse na rynku pracy, umożliwia zdanie matury i kontynuację edukacji na studiach wyższych.
Technikum uzupełniające - Twój klucz do lepszej przyszłości zawodowej
Kontynuacja nauki po zawodówce w formie technikum uzupełniającego to strategiczna decyzja, która otwiera wiele nowych możliwości. W ciągu zaledwie 2-3 lat można zdobyć nie tylko wykształcenie średnie, ale także przygotować się do matury i poszerzyć swoje kwalifikacje zawodowe.Wybierając technikum po zawodówce, inwestujesz w swoją przyszłość. Dzięki dostosowanemu programowi nauczania, łączącemu wiedzę ogólną z praktycznymi umiejętnościami technicznymi, absolwenci są lepiej przygotowani do wymagań współczesnego rynku pracy. Co więcej, możliwość zdania matury otwiera drogę do dalszej edukacji na poziomie wyższym.
Choć proces rekrutacji i sama nauka mogą stanowić wyzwanie, korzyści znacząco przewyższają trudności. Warto pamiętać, że technikum uzupełniające to nie tylko szkoła - to trampolina do lepszej kariery i większych możliwości zawodowych.






