Podłoga interaktywna dla dzieci: zabawa i nauka w jednym
Poznaj podłogę interaktywną dla dzieci - innowacyjne narzędzie łączące zabawę z nauką. Odkryj korzyści edukacyjne magicznego dywanu i jego wpływ na rozwój Twojego dziecka.
Poznaj podłogę interaktywną dla dzieci - innowacyjne narzędzie łączące zabawę z nauką. Odkryj korzyści edukacyjne magicznego dywanu i jego wpływ na rozwój Twojego dziecka.
Poznaj praktyczne przykłady metod aktywizujących, które zwiększą zaangażowanie uczniów podczas zajęć. Sprawdzone techniki i wskazówki dla skutecznej edukacji. Gotowe do zastosowania!
Szukasz pomysłów na zajęcia dydaktyczne w żłobku? Przedstawiamy sprawdzone aktywności rozwijające umiejętności maluchów - od zabaw sensorycznych po ćwiczenia ruchowe. Zainspiruj się i zaplanuj ciekawe zajęcia.
Dowiedz się kiedy dziecko powinno czytać i jak rozpoznać jego gotowość do nauki. Poznaj sprawdzone metody i wskazówki, które pomogą Ci wspierać rozwój czytelniczy Twojego malucha.
Pobierz gotowy zakres obowiązków nauczyciela wzór dostosowany do każdego typu szkoły. Zawiera wszystkie wymagane elementy zgodne z aktualnymi przepisami prawa oświatowego 2025/25.
Poznaj zasady oceniania w klasach 1-3, w tym kryteria oceny opisowej, system dokumentowania postępów oraz warunki promocji. Praktyczne informacje dla rodziców i nauczycieli.
Dowiedz się, jak napisać profesjonalne sprawozdanie z pracy nauczyciela wspomagającego. Poznaj strukturę, kluczowe elementy i wskazówki do efektywnej dokumentacji działań pedagogicznych.
Szukasz pomysłów na nocowanie? Poznaj 10 kreatywnych zabaw i atrakcji, które sprawią, że Twoje nocowanie będzie niezapomniane. Gry, filmy i wiele więcej dla każdej grupy wiekowej!
Poznaj kluczowe różnice między pedagogiem a psychologiem. Dowiedz się, do którego specjalisty udać się ze swoim problemem i jak mogą Ci pomóc. Profesjonalne porównanie obu zawodów.
Sprawdź najlepsze pomysły na to, co robić na nocowaniu! Od gier planszowych po maraton filmowy - poznaj 10 sprawdzonych aktywności, które sprawią, że nocowanie będzie niezapomniane.
Wszystkie figury geometryczne w jednym miejscu! Poznaj rodzaje, właściwości i zastosowanie kształtów geometrycznych. Od prostych wielokątów po złożone bryły - kompleksowy przegląd.
Poznaj rodzaje pamięci w psychologii - od sensorycznej po długotrwałą. Dowiedz się, jak działają różne systemy pamięciowe i jak skutecznie je wykorzystywać w codziennym życiu.
Twoje dziecko nie chce chodzić do szkoły? Poznaj skuteczne sposoby pomocy i zrozum przyczyny tego problemu. Sprawdzone metody wsparcia i praktyczne wskazówki dla rodziców.
Sprawdzone metody nauczania wf, które zwiększą skuteczność i atrakcyjność Twoich zajęć. Poznaj różnorodne techniki prowadzenia lekcji i osiągaj lepsze efekty w nauczaniu wychowania fizycznego.
Szukasz pomysłów na zabawy dla 10 latków? Poznaj sprawdzone, kreatywne aktywności w domu i na zewnątrz. Zestaw inspirujących gier i zabaw, które rozwijają umiejętności Twojego dziecka.
Poznaj 7 kluczowych celów w planach na przyszłość nauczyciela dyplomowanego. Sprawdź, jak rozwijać karierę, doskonalić umiejętności i awansować zawodowo w edukacji.
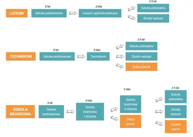
Dowiedz się, jak kontynuować naukę w technikum po zawodówce. Poznaj korzyści, wymagania i perspektywy zawodowe. Zdobądź maturę i nowe kwalifikacje techniczne.
Konferencje dla nauczycieli to klucz do rozwoju zawodowego. Poznaj terminy, koszty i korzyści z udziału w seminariach edukacyjnych. Zdobądź certyfikaty i inspirację do nauczania.
Poznaj szczegółowo czym zajmuje się pedagog szkolny. Dowiedz się jakie są jego obowiązki, jak pomaga uczniom i w jakich sytuacjach warto się do niego zgłosić. Praktyczne informacje dla rodziców.
Zastanawiasz się ile lat po szkole możesz zdawać maturę? Sprawdź pełne informacje o terminach, wymaganych dokumentach i procesie zgłoszenia. Dowiedz się wszystkiego o maturze dla absolwentów.
Poznaj szczegółowy zakres obowiązków psychologa szkolnego oraz formy wsparcia oferowane uczniom, rodzicom i nauczycielom. Sprawdź, jak skutecznie pomaga rozwiązywać problemy w szkole.
Dowiedz się, jak przebiega hospitacja nauczyciela wspomagającego w szkole. Poznaj cele, etapy procesu, wymaganą dokumentację i kryteria oceny. Praktyczne informacje dla nauczycieli i kadry.
Dowiedz się jaką dokumentację nauczyciela wspomagającego musisz prowadzić. Lista wymaganych dokumentów, wzory i terminy aktualizacji. Praktyczne wskazówki dot. wypełniania.
Poznaj skuteczne metody i formy pracy nauczyciela wspomagającego. Praktyczne wskazówki, techniki terapeutyczne i sposoby indywidualizacji nauczania uczniów o specjalnych potrzebach edukacyjnych.
Sprawdź jak skutecznie radzić sobie z agresją dziecka w szkole. Poznaj sprawdzone metody reagowania, techniki wychowawcze i sposoby współpracy ze szkołą. Praktyczne wskazówki dla rodziców.
Poznaj skuteczne metody aktywizujące na WF, które zwiększą zaangażowanie uczniów podczas lekcji. Sprawdzone techniki i ćwiczenia dla nauczycieli wychowania fizycznego. Praktyczne wskazówki i gotowe rozwiązania.
Dowiedz się, jak przygotować dziecko do pierwszej nocowanki poza domem. Sprawdzone wskazówki dotyczące bezpieczeństwa, niezbędnego wyposażenia oraz radzenia sobie z tęsknotą za rodzicami.