
Dowiedz się, jak prawidłowo wypełnić dziennik wychowawcy kolonijnego. Poznaj wymagane informacje, strukturę dokumentu oraz praktyczne wskazówki dotyczące prowadzenia dokumentacji kolonijnej.
Jako specjalista od mody i stylizacji męskiej, podpowiadam na blogu jak dobierać stroje, dodatki i perfumy, by czuć się pewnie i atrakcyjnie. Doradzam w kreowaniu wizerunku.

Dowiedz się, jak prawidłowo wypełnić dziennik wychowawcy kolonijnego. Poznaj wymagane informacje, strukturę dokumentu oraz praktyczne wskazówki dotyczące prowadzenia dokumentacji kolonijnej.

Poznaj rodzaje, właściwości i zastosowania figur geometrycznych przestrzennych. Odkryj świat brył 3D i ich znaczenie w matematyce, architekturze i codziennym życiu.

Poznaj skuteczne metody aktywizujące na WF, które zwiększą zaangażowanie uczniów podczas lekcji. Sprawdzone techniki i ćwiczenia dla nauczycieli wychowania fizycznego. Praktyczne wskazówki i gotowe rozwiązania.

Sprawdź kiedy szkoły po feriach wznawiają naukę w Twoim województwie. Poznaj nowe zasady dotyczące prac domowych, systemu oceniania i programu nauczania w 2024 roku.

Dowiedz się, jak odroczyć obowiązek szkolny dla dziecka z autyzmem. Poznaj procedurę, wymagane dokumenty i korzyści z odroczenia. Wskazówki dla rodziców i opiekunów.

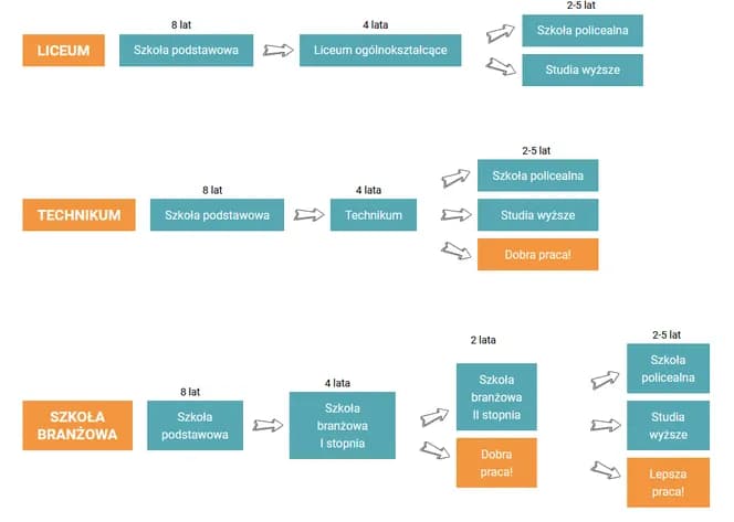
Dowiedz się, jak kontynuować naukę w technikum po zawodówce. Poznaj korzyści, wymagania i perspektywy zawodowe. Zdobądź maturę i nowe kwalifikacje techniczne.

Rzemieślnicza Zasadnicza Szkoła Zawodowa im. S. Palucha w Wałbrzychu oferuje kształcenie w 11 zawodach. Praktyczne umiejętności, przyjazna atmosfera i przygotowanie do rynku pracy. Poznaj nas!

Szukasz pomysłów na kreatywne ćwiczenia z szarfą? Prezentujemy sprawdzone zabawy i gry ruchowe, które rozwiną koordynację Twojego dziecka. Poznaj proste i skuteczne ćwiczenia dla każdego wieku.

Poznaj szczegółowy zakres obowiązków wychowawcy klasy - od zadań administracyjnych po współpracę z rodzicami. Praktyczne wskazówki dla nauczycieli rozpoczynających pracę wychowawcy.

Poznaj funkcje wszystkich klawiszy na klawiaturze komputerowej. Dowiedz się, jak efektywnie korzystać z grup klawiszy, skrótów i układu klawiatury PC. Zwiększ swoją produktywność już dziś!