Edukacja
Technikum po zawodówce: Nowe możliwości edukacji i kariery
Dowiedz się, jak kontynuować naukę w technikum po zawodówce. Poznaj korzyści, wymagania i perspektywy zawodowe. Zdobądź maturę i nowe kwalifikacje techniczne.
•
11 października 2024
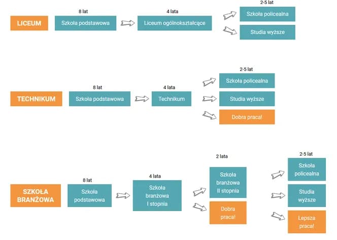
Technikum po zawodówce: Nowe możliwości edukacji i kariery
Dowiedz się, jak kontynuować naukę w technikum po zawodówce. Poznaj korzyści, wymagania i perspektywy zawodowe. Zdobądź maturę i nowe kwalifikacje techniczne.